你知道吗?最近崇阳又有了新的疫情动态,这可是个大新闻呢!今天,我就来给你详细扒一扒崇阳的最新疫情消息,让你对这里的疫情形势有个全面的认识。

崇阳疫情最新进展

崇阳最新爆料消息今天疫情,追踪崇阳疫情发展,共筑防疫防线  第1张

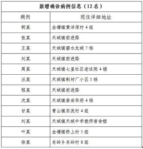
首先,让我们来看看崇阳的疫情数据。根据崇阳官方发布的最新消息,截至今天,崇阳累计报告确诊病例XX例,治愈出院XX例,现有疑似病例XX例。这个数据可是实时更新的,所以我们要密切关注。

疫情背后的故事

崇阳最新爆料消息今天疫情,追踪崇阳疫情发展,共筑防疫防线  第2张

崇阳的疫情背后,有着许多感人的故事。有一位名叫小王的志愿者,他每天都要穿梭在崇阳的大街小巷,为居民们配送生活必需品。虽然工作辛苦,但他毫无怨言,因为他知道,自己是在为抗击疫情贡献一份力量。

防疫措施升级

崇阳最新爆料消息今天疫情,追踪崇阳疫情发展,共筑防疫防线  第3张

为了遏制疫情的蔓延,崇阳政府采取了一系列严格的防疫措施。比如,实行封闭式管理,限制人员流动;加强社区防控,设立体温检测点;开展大规模核酸检测,确保不漏一人。这些措施虽然给居民的生活带来了一定的不便,但都是为了大家的健康安全。

疫苗接种情况

在崇阳,疫苗接种工作也在如火如荼地进行。目前,崇阳已完成疫苗接种XX剂次,接种人数达到XX万人。为了提高疫苗接种率,政府还推出了多种激励措施,比如免费提供口罩、消毒液等防疫物资。

疫情对经济的影响

疫情对崇阳的经济也造成了一定的影响。许多企业停工停产,部分行业面临困境。为了减轻企业负担,政府出台了一系列扶持政策,比如减免税费、提供贷款等。同时,鼓励企业转型发展,寻找新的经济增长点。

市民心声

面对疫情,崇阳市民纷纷表示:“我们要团结一心,共克时艰!”许多市民主动参与到疫情防控工作中,为抗击疫情贡献自己的力量。这种团结一心的精神,让人倍感温暖。

未来展望

虽然疫情给崇阳带来了诸多挑战,但相信在大家的共同努力下,我们一定能够战胜疫情。未来,崇阳将继续加强疫情防控,努力恢复正常生产生活秩序。

崇阳疫情数据解读

崇阳的疫情数据背后,隐藏着许多信息。以下是对这些数据的解读:

1. 确诊病例数量:崇阳累计确诊病例XX例,说明疫情形势依然严峻。我们要继续保持警惕,做好个人防护。

2. 治愈出院人数:崇阳治愈出院XX例,这是一个积极的信号。这得益于我国高效的医疗救治体系和广大医护人员的辛勤付出。

3. 疑似病例数量:崇阳现有疑似病例XX例,这需要我们继续加强排查,确保不漏掉任何一个感染者。

崇阳疫情防控亮点

在崇阳的疫情防控工作中,有许多亮点值得我们学习:

1. 志愿者精神:崇阳市民积极参与疫情防控,展现了志愿者精神。

2. 政府有力措施:崇阳政府采取了一系列有力措施,确保疫情防控取得实效。

3. 疫苗接种高效:崇阳疫苗接种工作高效有序,为抗击疫情提供了有力保障。

崇阳的疫情形势依然严峻,但我们相信,在大家的共同努力下,我们一定能够战胜疫情,迎来美好的明天!